Silnik DC (prądu stałego) można sterować bardzo prosto. Za pomocą napięcia przyłożonego na jego styki regulować jest jego prędkość, a zmieniając polaryzację kierunek obrotu. W młodości bawiłem się w ten sposób silnikami wymontowanymi z zabawek.
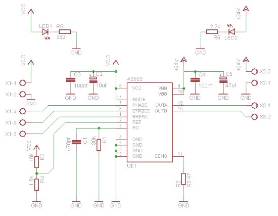
Sterownik silnika DC pozwala na sterowanie jego obrotami oraz kierunkiem za pomocą sygnałów cyfrowych. Ponadto przedstawiony tu sterownik posiada ograniczenie prądowe. Umożliwia ono zasilanie silnika napięciem większym niż znamionowe co znacznie poprawia jego osiągi i zabezpiecza przed przepaleniem uzwojeń. Sterownik oparty jest o typową aplikację układu firmy Allegro MicroSystems A3953. Pozwala ona na zasilanie silnika napięciem do 50V przy prądzie do 1,3A. Sygnały sterujące od 3-5V umożliwiają sterowanie układami zasilanymi zarówno 3.3V jak i 5V. Układ dostępny jest w obudowie DIP jak i w wersji SMD w obudowie SOIC16.
Sterownik wyposażony jest w wejścia: zasilanie logiki (+5V,+3,3V), zasilanie silnika (do 50V), GND (masa), ENABLE (załączające zasilanie silnika), BRAKE (hamowanie silnika) i DIR (kierunek obrotu). Sterowanie może odbywać się na dwa sposoby:
1) Sygnał PWM podawany jest na wejście ENABLE dzięki czemu można płynnie sterować obrotami poprzez zwiększanie wypełnienia w sygnale PWM, kierunek zaś ustawiany jest za pomocą wejścia DIR.
2) Wejście ENABLE podłączane jest do stanu niskiego co załącza sterownik, natomiast sygnał PWN podawany jest do wejścia DIR. Przy takim podłączeniu wypełnienie impulsu na poziomie 50% utrzymuje silnik w miejscu, zwiększenie lub zmniejszenie wypełnienia powoduje jego obrót w lewo lub prawo.
Poniżej znajduję się schemat ideowy oraz gotowy wykonany przeze mnie sterownik.


