W ubiegłym roku znajomy z serwisu www.suchar.net poprosił mnie o zbudowanie urządzenia na wzór teleturniejów telewizyjnych gdzie pierwsza osoba która wciśnie guzik odpowiada na pytanie. Urządzenie miało zostać wykorzystywane (i zostało) na zlocie fanów (fanatyków?) serwisu w związku z niejasności i rękoczynami do których dochodziło w ubiegłych latach podczas rożnych konkursów.
Jako wytrzymała i odporną na uszkodzenia „platformę” do budowy wykorzystałem gotowe przyciski grzybkowe wraz z obudowami. W każdej obudowie umieściłem zieloną diodę LED 10mm która zapala się po wciśnięciu przycisku. Dodatkowo środkowa obudowa ma buzz’er piezoelektryczny który informuje, że jeden z przycisków został wciśnięty, lewa baterie 9v która zapewnia zasilanie dla całego układu.


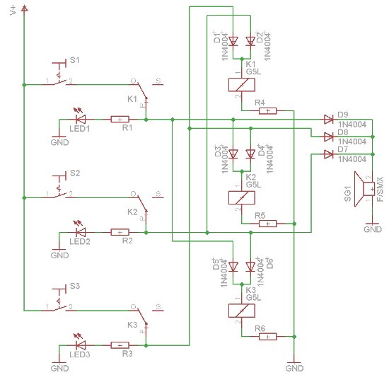
Trochę czasu zajęło mi wymyślenie jak zrobić aby po wciśnięciu pierwszego przycisku pozostałe pozostały nieaktywne aż do jego odblokowania. Postanowiłem skupić się na rozwianiu jak najprostszym bez zaprzęgania do tego mikrokontrolera lub scalonych układu logicznych. Ostatecznie układ składa się z 3 przekaźników, 9 diod prostowniczych i 6 oporników.
